当前位置:民商法律网 > 法律书屋 >正文

书苑新香|新书 | 程啸、王苑:《个人信息保护法教程》

发布日期:2023/7/22 正文字号:

文章标签:#个人信息保护  #个人信息保护法  #民法

内容

本书是一部全面系统地阐释我国个人信息保护法律制度,介绍、分析个人信息保护的理论与实践的教科书。全书共分为四编,总计十五章。第一编“导论”主要对个人信息保护法的立法目的、调整对象,个人信息与个人信息处理的含义与类型,个人信息保护法的基本原则等内容加以分析介绍。第二编“个人信息处理规则”主要对个人信息处理的法律根据、个人信息的特殊处理情形、敏感个人信息的处理、国家机关处理个人信息以及个人信息的出境等进行分析介绍。第三编“个人信息权益”则就个人信息权益的概念、性质与权能,个人信息权益的内容、个人信息权益的实现程序以及侵害个人信息权益的侵权责任作了介绍。第四编“个人信息处理者的义务与责任”介绍了个人信息处理者的义务、行政责任与刑事责任、个人信息保护公益诉讼以及履行个人信息保护职责的部门等内容。


目录

第一编 导 论

第一章 个人信息保护法概述 3

第一节 个人信息保护法的概念、特征与法律渊源 3

第二节 个人信息保护法的目标 9

第三节 个人信息保护立法的发展 14


第二章 个人信息保护法的调整对象 20

第一节 个人信息的概念与类型 20

第二节 个人信息处理与个人信息处理者 34

第三节 个人信息保护法的适用范围 39


第三章 个人信息保护法的基本原则 45

第一节 概述 45

第二节 合法、正当、必要与诚信原则 46

第三节 目的限制原则 50

第四节 公开透明原则 54

第五节 质量、责任与安全原则 55


第二编 个人信息处理规则

第四章 个人信息处理的法律根据 61

第一节 概述 61

第二节 告知同意规则 65

第三节 法定许可 82


第五章 个人信息的特殊处理情形 93

第一节 共同处理个人信息 93

第二节 委托处理个人信息 97

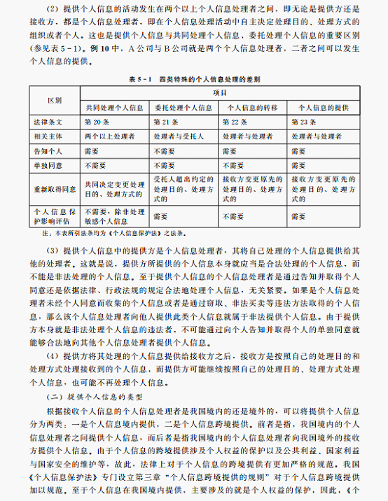
第三节 个人信息的转移与提供 102

第四节 自动化决策方式处理个人信息 107

第五节 公开的个人信息的处理 113


第六章 敏感个人信息的处理 121

第一节 敏感个人信息的处理规则 121

第二节 未成年人个人信息的保护 126


第七章 国家机关处理个人信息的规则 129

第一节 概述 129

第二节 告知义务 130

第三节 境内存储义务与境外提供个人信息时的安全评估义务 131


第八章 个人信息跨境提供的规则 133

第一节 概述 133

第二节 跨境提供个人信息的条件 134

第三节 跨境中的“黑名单”制度和对等原则 138


第三编 个人信息权益

第九章 个人信息权益概述 143

第一节 个人信息权益的含义与保护范围 143

第二节 个人信息权益与其他人格权的关系 147


第十章 个人信息权益的内容 154

第一节 概述 154

第二节 知情权 156

第三节 决定权 159

第四节 查阅、复制权 161

第五节 个人信息可携带权 166

第六节 更正、补充权 170

第七节 删除权 173

第八节 解释说明权 183

第九节 死者个人信息的保护 184


第十一章 个人信息权益的实现 191

第一节 个人信息权益的行使与救济程序 191

第二节 个人信息权益的人格权请求权与禁令程序 196


第十二章 侵害个人信息权益的侵权责任 199

第一节 概述 199

第二节 构成要件与免责事由 200

第三节 损害赔偿的范围与计算 206


第四编 个人信息处理者的义务与责任

第十三章 个人信息处理者的义务 215

第一节 个人信息处理者的指向性义务 215

第二节 个人信息处理者的非指向性义务 221


第十四章 个人信息处理者的法律责任 237

第一节 行政责任与刑事责任 237

第二节 个人信息保护公益诉讼 243


第十五章 履行个人信息保护职责的部门 248

第一节 概述 248

第二节 具体职责 251

主要参考文献 257

个人信息保护法条文索引 259


数字中国的发展与建设离不开法治保障,在网络科技高度发达的现代社会,个人信息保护成为重中之重。个人信息保护法,也称个人数据保护法或个人资料保护法,它是以保护个人信息权益、规范个人信息处理活动、促进个人信息的合理利用为目的,兼采公法与私法的手段,对个人信息处理的基本原则、个人信息处理规则、个人信息权益、个人信息处理者的义务与责任以及履行个人信息保护职责的部门的职责等加以规范的法律。


个人信息保护法是极富实践性的法律部门,为充分做到理论与实践的紧密结合,让读者能在具体场景中理解和掌握个人信息保护法的规则与制度,本书的每个章节或部分前都以一个或数个“例子”开头,在正文中结合具体知识分析这些例子。所有的例子均来自个人信息保护纠纷案件或个人信息保护法律实践中发生的问题。本书也尽量多采取图表等可视化方式呈现相关知识点,就深入讨论的问题专辟“评论”部分加以阐述,并在每一章后附“进一步阅读文献”,以供想要深入学习研究的读者参考

程啸

2023年3月15日于清华园



详细介绍

图片

定价:58元

字数:405千字

中国人民大学出版社2023年6月版


作者简介

程啸:法学博士、清华大学法学院教授、博士研究生导师、法学院副院长。主要研究领域为侵权法、人格权法、个人信息保护法、物权法、担保法、数据权属等。出版《人格权研究》《个人信息保护法理解与适用》《侵权责任法》《担保物权研究》《不动产登记法研究》等独著10余部,在《中国社会科学》《中国法学》《法学研究》等权威核心期刊发表论文一百余篇。兼任最高人民法院执行特邀咨询专家、最高人民检察院民事行政诉讼监督案件专家委员会委员、中共云南省委法律顾问、中国法学会法学教育研究会常务理事、中国法学会立法学研究会常务理事、中国消费者协会专家委员会委员、北京市法学会不动产法研究会副会长等。先后参与侵权责任法、民法典、个人信息保护法、不动产登记法等法律和相关司法解释的起草论证。

王苑:法学博士、清华大学法学院博士后,东南大学法学院讲师、人权研究院助理研究员。主要研究领域为个人信息保护法、侵权法、人格权法、网络法等。出版译著《场景中的隐私———技术、政治和社会生活中的和谐》,在《法学家》《环球法律评论》《华东政法大学学报》《中国法律评论》等法学核心期刊发表论文十余篇。主持司法部、中国博士后科学基金等省部级课题3项;参与国家社会科学基金重大项目、重点项目,最高人民法院、文化和旅游部、住房和城乡建设部等国家与省部级课题5项。

推荐阅读